Work
Illustration
About
Contact
Work
Illustration
About
Contact
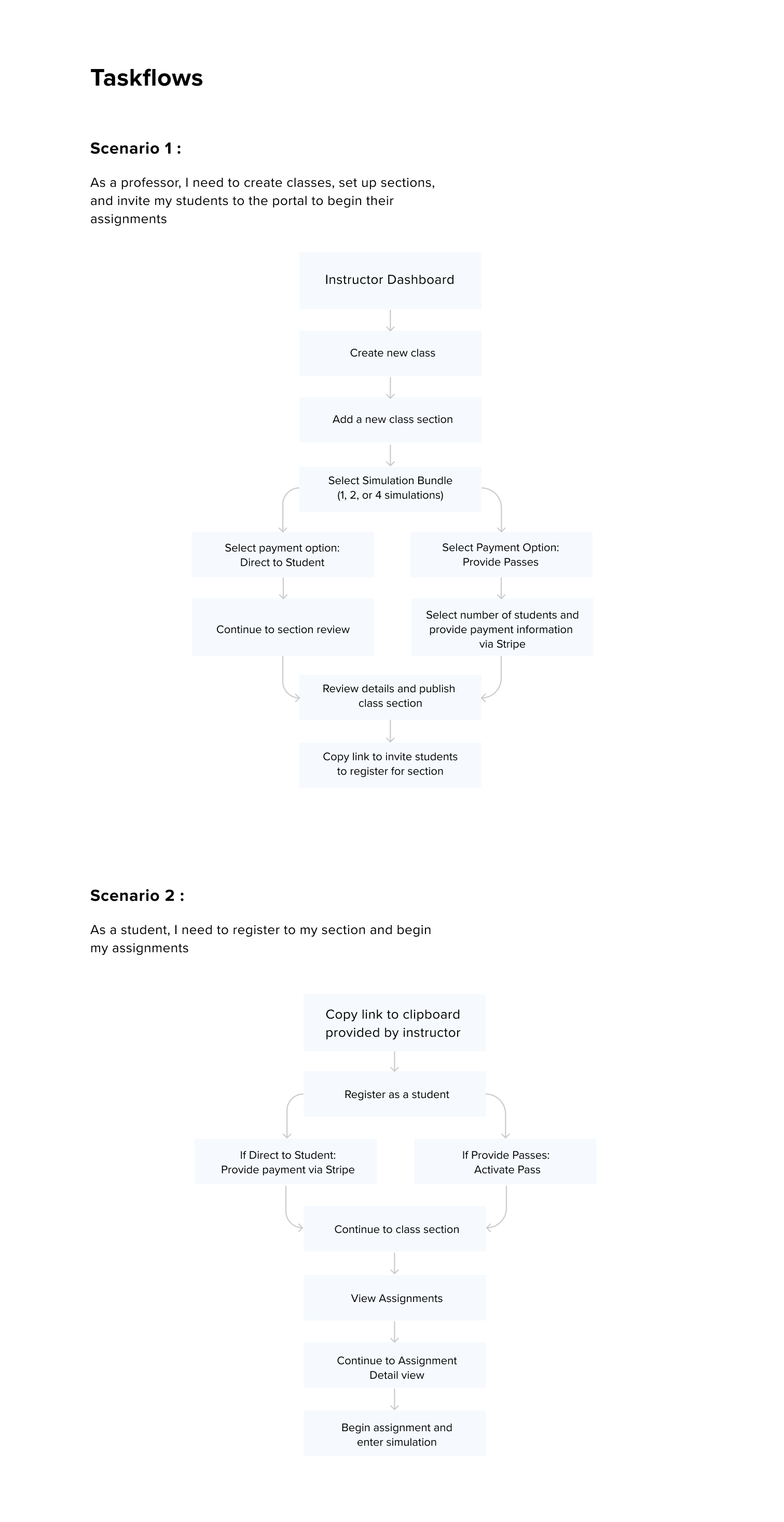
Startup Wars Portal: Freedom of Choice with Stripe
↑
Back to Top